АВТОМАТИЗОВАНА СИСТЕМИ ОБЛІКУ «AXIM»
УДК 004.42
Болілий Василь Олександрович –
кандидат фізико-математичних наук, доцент,
доцент кафедри інформатики та ІТ
Центральноукраїнського державного педагогічного університету
імені Володимира Винниченка
ORCID ID 0000-0002-1923-1058
e-mail: [email protected]
Максименко Андрій Геннадійович –
студент IІ курсу рівня магістр
фізико-математичного факультету
Центральноукраїнського державного педагогічного університету
імені Володимира Винниченка
ORCID ID 0000-0002-2350-0476
e-mail: [email protected]
Максименко Яна Анатоліївна –
студентка IІ курсу рівня магістр
фізико-математичного факультету
Центральноукраїнського державного педагогічного університету
імені Володимира Винниченка
ORCID ID 0000-0003-0200-9458
e-mail: [email protected]
Актуальність дослідження.
У наш час автоматизація зачіпає всі великі сфери бізнесу. Сучасні комп’ютерні програми допомагають виконувати більшу частину рутинної роботи, ефективно керуючи основними і допоміжними процесами. Особливо необхідним є застосування систем автоматизації на підприємствах торгівлі, при цьому вони однаково ефективні як для великих торгових мереж, так і для малих магазинів. Якщо для великої компанії автоматизація торгових процесів розглядається вже як єдина правильна стратегія розвитку бізнесу, то для малої компанії – це спосіб підвищення ефективності роботи, зміцнення ринкових позицій [1].
Практична цінність дослідження. Автоматизована система обліку «AXIM» (АКСІМ) є синтезом серверної та клієнтської частини, що утворюють повноцінну систему для обліку та контролю магазином.
Мета статті: Показати етапи проектування автоматизованої системи обліку «AXIM» (АКСІМ).
Методи дослідження: емпіричні (спостереження, порівняння), теоретичні (ідеалізація, уявний експеримент) та загальні (аналіз, синтез, моделювання, проектування).
Огляд сучасних програм для обліку об’єктів торгівлі.
Програми обліку набули популярності та необхідності у використанні. Проаналізувавши ринок програм обліку («1С: Роздріб 8 для України», «ULTRA Магазин» та «Бухгалтерія онлайн») та оцінивши ряд характеристик: ціна, простота інсталювання, використання, налаштування, функціонал, рівень підтримки; встановили, що спільним у всіх вище описаних програних продуктах є їх висока вартість, вони є комерційними, ціна за їх використання виправдана зручним інтерфейсом та широким функціоналом [3, 5, 6].
Варто відзначити, що в «1С: Роздріб 8 для України» та «ULTRA Магазин» основні звіти, інтеграція з 1С, робота з клієнтами, рівні доступу працівників дуже схожі візуально й функціонально.
Обидві програми треба встановлювати на комп’ютер; вони містять широкі можливості аналізу та аналітики, багаті можливості управління знижками, передбачені функції оформлення продажів продавця. Щодо системи Бухгалтерія онлайн: відрізняється від двох інших тим, що основна її мета – це бухгалтерський облік, податковий облік і звітність. В ній немає, продажу, чеків, товарів, проте – це цікава сучасна система, яка містить потужну базу для створення, редагування, перегляду звітів, їх аналізу, порівняння тощо [2, 4, 6].
Отже, в сучасному світі багато систем для обліку магазину. Але порівнявши функціонал уже існуючих програм, проблема створення нової, кращої, якіснішої системи, без зайвих затрат пам’яті, призначеної для роботи у відносно невеликому підприємстві, але з можливістю масштабувати, набуває все більшої актуальності.
Технічне завдання.
Назва програмного продукту – автоматизована система обліку «AXIM» (АКСІМ).
Місцем зберігання основних персональних даних є шифрована захищена база даних «AXIM» (БД «AXIM»), створена за допомогою СУБД MySQL. В БД «AXIM» заносяться списки товарів, чеків, акцій, замовлень, накладних, користувачів, клієнтів, постачальників, доходів та каси.
Система розроблена для роботи двох типів користувачів: «власник» та «продавець» з різними правами доступу та різним функціоналом.
Основним призначенням програмного продукту повинно бути ведення роздрібного продажу товарів (фіксація чеків, замовлень та повернень клієнтів і т.д.).
Веб-інтерфейс АСО «AXIM» програмно реалізовано з використанням мов програмування: HTML, CSS, PHP та JavaScript.
Проектування бази даних.
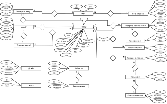
Розглянемо проектування концептуальної (рис. 1), логічної (рис. 2) та фізичної моделі бази даних «AXIM». В концептуальній моделі бази даних «AXIM» описана предметна область системи в термінах мови MySQL.

Рисунок 1. Концептуальна модель БД "AXIM"
Етап фізичного проектування полягає в тому, щоб дані, представлені на етапі логічного проектування інтерпретувати в систему управління базами даних (в нашому випадку – MySQL) відповідно синтаксису. Для цього створюємо файл з розширенням sql та за допомогою команд MySQL CREATE та INSERT формуємо структурно базу даних та заповнюємо всі таблиці мінімум по одному рядку.

Приклад створення (create) таблиці «users» та за повнення її (insert):
create table users (login_user varchar(20) primary key, rights varchar(10), name_user varchar(50), status varchar(10));
insert into users values ('ivan', 'seller', 'Швець Іван Володимирович', 'активний').
Створення збережених процедур в базі даних.
Практичну реалізацію збереженої процедури розглянемо на прикладі видалення акцій та оновлення відповідної інформації. Для цього будуть задіяні наступні таблиці бази даних: «Products», «Shares» та «Product__shares».
Необхідно створити таку процедуру, яка змогла б в день закінчення акції видаляти її. Тобто в таблиці «Products» змінювати поле «price_share» та «active_share» на 0 (товар не є в акції); з таблиці «Shares» видаляти акцію зі всіма її полями та з таблиці «Product__shares» видаляти всі товари відповідної акції, яка містить унікальний номер.
Рішення: створити збережену процедуру та подію, яка буде викликати цю процедуру кожен день в один і той самий час.
Алгоритм роботи процедури:
-
Видобування поточної дати:
select @cur_date:=CURDATE();
-
Добування ідентифікатора акції та дати її закінчення:
select @id_share:=id_share, @date_end_share:=date_end_share from shares where date_end_share=@cur_date;
-
Порівняння сьогоднішньої дати та дати закінчення акції:
if (@date_end_share=@cur_date) …
-
Якщо сьогоднішня дата та дата закінчення акції співпадають, то по бар-коду відбувається оновлення таблиці «Products» полів «price_share» та «active_share»:
update products set price_share=0,active_share=0 WHERE bar_code=@bar_code;
-
Видалення продуктів акції з таблиці «product__shares»:
delete from product__shares WHERE bar_code=@bar_code;
-
Видалення власне акції з таблиці «shares» по ідентифікатору:
delete from shares WHERE id_share=@id_share;
Створивши процедуру, викликаємо її в події, кожного дня в 00:00:01:
CREATE EVENT drop_shares_event
ON SCHEDULE EVERY 1 DAY
STARTS '2019-03-15 00:00:01'
DO call drop_shares();
Функція продажу для взаємодії користувачів з системою.
Розглянемо функцію Selling, за допомогою якої організована операція продажу. Припустимо, що товари та їх кількості уже обрано, залишилося лише підтвердити операцію, відповідно внести деякі зміни в БД. Коли відбувається продаж товару, формуємо масив з штрих кодів (bar code) та кількості (count) товарів. Натисненням на кнопку «Друк чеку» формується двовимірний масивта заповнюється даними в циклі «поки не закінчаться всі продукти».
Маючи масив даних про товари, їх кількості, ціни, поточну дату, дані продавця, передаємо їх в клас для роботи з БД DBAdapter у функцію Selling(). Результат виконання передаємо у функцію SuccesAddCountProd() класу View. Функція Selling() робить наступне:
1. Зменшує кількість товарів.
2. Додає новий чек в БД.
3. Додає товари в створений чек.
4. Додає загальну суму продажу та суму прибутку.
Висновки
Останнім часом, прагнення електронізувати щоденні процеси приходить у всі сфери людського життя: побут, освіта, бізнес. Як відомо, автоматизація будь якого процесу не тільки спрощує роботу людини, а й зменшує час на її виконання та покращує власне якість та ефективність цієї операції.
На сьогоднішній день все частіше механічну, монотонну роботу людей виконує автоматична чи автоматизована система. Це виправдано тим, що комп’ютерні програмні продукти виконують операції набагато швидше і якісніше, ніж людина.
В процесі розробки системи «AXIM» було виконано наступне: досліджено сучасні програмні продукти для обліку магазину та предметну область «Облік магазину роздрібної торгівлі»; розглянуто сучасні тенденції та стандарти у веб-дизайні; спроектовано базу даних для програмного продукту «AXIM» та розроблено модуль для роботи з базою даних; створено збережені процедури в MySQL для автоматизації процесів обліку; автоматизовано процеси заповнення даних користувачами та, власне, розроблено програмний продукт – автоматизована система обліку «AXIM».
Отриманий програмний продукт має необхідний функціонал, практичну цінність та успішно виконує поставлені перед ним задачі.
СПИСОК ДЖЕРЕЛ
1. Автоматизація магазину – Intellect Technologies LLC [Електронний ресурс]. – Режим доступу до ресурсу: https://www.intellect.co.ua/avtomatizatsiya-magazinu. – Дата перегляду: 15.09.2019.
2. Автоматизовані програми для магазинів та бутиків → Блог про ERP і CRM системах автоматизації бізнесу [Електронний ресурс]. – Режим доступу до ресурсу: https://ultra-company.com/ua/dlya-chego-nuzhny-avtomatizirovannye-programmy-dlya-magazinov-i-drugih-torgovyh-zavedenij. – Дата перегляду: 15.09.2019.
3. «БУХГАЛТЕРИЯ онлайн» для Вашей компании [Електронний ресурс]. – Режим доступу до ресурсу: https://privatbank.ua/ru/business/bukhgaletriya-onlajn-dl-a-vashej-kompanii.– Дата перегляду: 15.09.2019.
4. Електронний документообіг [Електронний ресурс]. – Режим доступу: https://privatbank.ua/business/nds. – Дата перегляду: 15.09.2019.
5. Програми автоматизації бізнесу Ultra - завантажити демо версії програмного забезпечення бізнесу безкоштовно [Електронний ресурс]. – Режим доступу до ресурсу: https://ultra-company.com/ua. – Дата перегляду: 15.09.2019.
6. Программные продукты 1С: Предприятие 8 [Електронний ресурс]. – Режим доступу до ресурсу: http://www.1c.kiev.ua/products/1s-roznitsa-8-dlya-ukrainy. – Дата перегляду: 15.09.2019.
REFERENCES
1. Avtomatyzatsiya mahazynu – Intellect Technologies LLC [WWW document]. – Rezhym dostupu: https://www.intellect.co.ua/avtomatizatsiya-magazinu. – (15.09.2019).
2. Avtomatyzovani prohramy dlya mahazyniv ta butykiv → Bloh pro ERP i CRM systemakh avtomatyzatsiyi biznesu [WWW document]. – Rezhym dostupu: https://ultra-company.com/ua/dlya-chego-nuzhny-avtomatizirovannye-programmy-dlya-magazinov-i-drugih-torgovyh-zavedenij. – (15.09.2019).
3. «BUKHHALTERYYA onlayn» dlya Vashey kompanyy [WWW document– Rezhym dostupu: https://privatbank.ua/ru/business/bukhgaletriya-onlajn-dl-a-vashej-kompanii. – (15.09.2019).
4. Elektronnyy dokumentoobih [WWW document]. – Rezhym dostupu: https://privatbank.ua/business/nds. – (15.09.2019).
5. Prohramy avtomatyzatsiyi biznesu Ultra - zavantazhyty demo versiyi prohramnoho zabezpechennya biznesu bezkoshtovno [WWW document]. – Rezhym dostupu: https://ultra-company.com/ua. – (15.09.2019).
6. Prohrammnye produkty 1S: Predpryyatye 8 [WWW document]. – Rezhym dostupu: http://www.1c.kiev.ua/products/1s-roznitsa-8-dlya-ukrainy. – (15.09.2019).
ВІДОМОСТІ ПРО АВТОРІВ
БОЛІЛИЙ Василь Олександрович – кандидат фізико-математичних наук, доцент кафедри інформатики та ІТ Центральноукраїнського державного педагогічного університету імені Володимира Винниченка.
Наукові інтереси: диференціальні рівняння, задачі з точками звороту; проблеми модернізації навчального процесу; ІКТ у освіті; технології дистанційного навчання.
МАКСИМЕНКО Андрій Геннадійович – магістрант кафедри інформатики та ІТ Центральноукраїнського державного педагогічного університету імені Володимира Винниченка.
Наукові інтереси: веб-програмування, серверне програмування, проектування автоматизованих систем, автоматизація.
МАКСИМЕНКО Яна Анатоліївна – магістрант кафедри інформатики Центральноукраїнського державного педагогічного університету імені Володимира Винниченка.
Наукові інтереси: проектування баз даних, розробка алгоритмів у веб-мовах програмування та веб-технології.
INFORMATION ABOUT THE AUTHORS
Bolilyj Vasyl Oleksandrovych – Candidate of Sciences (Physics and Mathematics), Associate Professor of the Department of Informatics and Information Technologies of the Volodymyr Vynnychenko Central Ukrainian State Pedagogical University.
Circle of research interests: differential equations; problems with turning points; problems of teaching process modernization; ICT in education; distance learning technology.
Maksymenko Andrii Gennadyevich - graduate student of the Department of Informatics and Information Technologies of the Volodymyr Vynnychenko Central Ukrainian State Pedagogical University.
Circle of research interests: web programming, server programming, automated systems design, automation.
Maksymenko Yana Anatolievna – graduate student of the Department of Informatics and Information Technologies of the Volodymyr Vynnychenko Central Ukrainian State Pedagogical University.
Circle of research interests: database design, development of algorithms in web programming and web technologies.
БОЛІЛИЙ Василь Олександрович, МАКСИМЕНКО Андрій Геннадійович, МАКСИМЕНКО Яна Анатоліївна. АВТОМАТИЗОВАНА СИСТЕМА ОБЛІКУ «AXIM»
Анотація. Стаття детально описує процес створення програмного продукту «AXIM» від моменту аналізу предметної області, проектування системи до практичної реалізації та готових функцій для взаємодії користувачів з системою.
Основним призначенням програмного продукту є роздрібний продаж наявних товарів, як наслідок фіксація чеків, замовлень та повернень клієнтів, автоматизована система обліку, аудиту, контролю та статистичного аналізу. Автоматизована система обліку «AXIM» (АКСІМ) може виводити статистичну інформацію, звітність (різні види накладних, чеки), замовлення (який продукт та наскільки часто замовляють, скільки відмов клієнтам); кількість нових клієнтів, постачальників тощо.
У статті досліджено предметну область «Облік магазину роздрібної торгівлі», в результаті чого спроектовано концептуальну, логічну та фізичну модель бази даних для програмного продукту «AXIM», розроблено модуль для роботи з базою даних, що забезпечує взаємодію користувачів з системою та автоматизовано деякі процеси збоку клієнтської частини.
Ключові слова: MySQL, збережені процедури в MySQL, PHP, облік магазину, проектування системи, автоматизація системи.
БОЛИЛЫЙ Василий Александрович, МАКСИМЕНКО Андрей Геннадьевич, МАКСИМЕНКО Яна Анатольевна. АВТОМАТИЗИРОВАННАЯ СИСТЕМА УЧЕТА «AXIM»
Аннотация. Статья подробно описывает процесс создания программного продукта «AXIM» с момента анализа предметной области, проектирования системы к практической реализации и готовым функциям для взаимодействия пользователей с системой.
Основойиспользования программного продукта должна быть розничная продажа имеющихся товаров, как следствие фиксация чеков, заказов и возвратов клиентов, автоматизированная система учета, аудита, контроля и статистического анализа. Автоматизированная система учета «AXIM» (АКСИМ) умеет выводить статистическую информацию, отчетность (различные виды накладных, чеки), заказы (какой продукт и насколько часто заказывают, сколько отказов клиентам) количество новых клиентов, поставщиков и т. п.
В статье исследовано предметную область «Учет магазина розничной торговли», в результате чего спроектировано концептуальную, логическую и физическую модель базы данных для программного продукта «AXIM», разработан модуль для работы с базой данных, который обеспечивает взаимодействие пользователей с системой, а также автоматизировано некоторые процессы со стороны клиентской части.
Ключевые слова: MySQL, хранимые процедуры в MySQL, PHP, учет магазина, проектирование системы, автоматизация системы.
BOLILYJ Vasyl Oleksandrovych, MAKSYMENKO Andrii Gennadyevich,MAKSYMENKO Yana Anatolievna. AUTOMATED ACCOUNTING SYSTEM "AXIM"
Abstract. Recently, the desire to electronically transmit daily routine processes is coming to all spheres of human life: everyday life, education, entertainment, business, etc. It is known that automation of any process not only simplifies the work of the person, but also reduces the time for its execution and improves its own quality and efficiency of this operation. Today, more and more mechanical, monotonous work of people is performed by an automatic or automated system. This is justified by the fact that computer software products perform operations much faster and better than humans.
The article describes in detail the process of creating AXIM software from the moment of domain analysis, system design to practical implementation and ready functions for user interaction with the system. The article analyzes the modern facilities of accounting of trade objects, such as "1C: Retail 8 for Ukraine", "ULTRA Shop" and "Online accounting" and describes the technical task to ASO "AXIM". Database design is a very important multi-stage process in creating a complete system. The article deals with the design of the conceptual, logical and physical model of the AXIM database (using MySQL database management system). The automated accounting system "AXIM" is programmatically implemented through web programming languages: HTML, CSS, PHP and JavaScript.
The main purpose of the software product is to retail the available goods as a result of fixing checks, orders and customer returns. An automated accounting, audit, control and statistical analysis system is in the pipeline. That is, the automated accounting system "AXIM" (AKSIM) also aims to display statistical information, reporting (different types of invoices, checks), orders (what product and how often to order, how many bounce customers); number of new customers, suppliers, etc. AXIM ASO is an automated system of accounting, audit, control and statistical analysis.
The article explores the subject area of "Retail Store Accounting", resulting in a conceptual, logical and physical database model for the software product "AXIM", explores modern software products for accounting shop, developed a module for working with the database - management model and data manipulation that ensures user interaction with the system, automated some processes on the client side, and developed a software product - the automated accounting system "AXIM". The resulting software product has great functionality, practical value and successfully fulfills its tasks.
Key words: MySQL, stored procedures in MySQL, PHP, store accounting, system design, system automation.


